หน้าหลัก
ตำแหน่งที่เปิดรับ
กรอกใบสมัคร
วิเคราะห์ผลการจัดซื้อจัดจ้าง
ความก้าวหน้าการจัดซื้อจัดจ้าง
ประกาศจำหน่ายทรัพย์สิน
MCS Web
แบบฟอร์ม
งาน กบข.
กิจกรรมต่าง ๆ
ประกาศจัดซื้อ-จัดจ้าง
สรุปผลการจัดซื้อ-จัดจ้าง
วิเคราะห์ผลการจัดซื้อจัดจ้าง
ความก้าวหน้าการจัดซื้อจัดจ้าง
การขึ้นทะเบียนคู่ค้า
ประกาศจำหน่ายทรัพย์สิน
จัดซื้อ-จัดจ้างอาคารอับดุลราฮิม เพลส
ภาพจัดซื้อ-จัดจ้าง

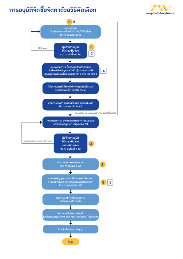
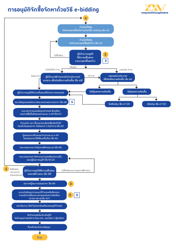
ขั้นตอนการจัดซื้อจัดจ้าง






วิธีประกวดราคาอิเล็กทรอนิกส์ (e-bidding) ได้แก่ การที่ กบข. เชิญชวนผู้ค้าทั่วไปที่มีคุณสมบัติตรงตามเงื่อนไขที่ กบข. กำหนดให้เข้ายื่นข้อเสนอ





วิธีคัดเลือก ได้แก่ การที่ กบข. เชิญชวนเฉพาะผู้ประกอบการที่มีคุณสมบัติตรงตามเงื่อนไขที่ กบข. กำหนดซึ่งต้องไม่น้อยกว่าสามรายให้เข้ายื่นข้อเสนอ เว้นแต่ในงานนั้นมีผู้ประกอบการที่มีคุณสมบัติตรงตามที่กำหนดน้อยกว่าสามราย





วิธีเฉพาะเจาะจง ได้แก่ การที่ กบข. เชิญชวนเฉพาะผู้ประกอบการที่มีคุณสมบัติตรงตามเงื่อนไขที่ กบข. กำหนดรายใดรายหนึ่งให้เข้ายื่นข้อเสนอ หรือให้เข้ามาเจรจาต่อรองราคารวมทั้งการจัดซื้อจัดจ้างพัสดุกับผู้ประกอบการโดยตรงในวงเงินไม่เกินห้าแสนบาท